化学组 何伟
2013年5月16日,受教育部委托,北京师范大学林崇德教授牵头组织的“我国基础教育和高等教育阶段学生核心素养总体框架研究”重大项目正式启动,拉开了我国核心素养研究的大幕。2016年2月,教育部公布了《中国学生发展核心素养(意见稿)》,在意见稿中,将我国的核心素养分为了九个大类的综合素养:人文底蕴、科学精神、审美情趣、学会学习、身心健康、实践创新、社会责任、国家认同、国际理解。在最新公布的高中课程标准中,核心素养已经正式写入其中。那什么是“核心素养”?它是怎么出现的?
1972年,联合国教科文组织发布了“学会生存”报告,反对仅仅侧重于技能培养的教育观念,提出全面教育的主张。1997年12月“世界经济与合作组织”启动了“素养的界定与遴选:理论和概念基础”项目(DeSeCo)。尝试在国际背景下,与各国专家和组织合作开展“素养”内涵的界定、概念化和测量研究,希望统一核心素养的概念和研究指标,解决其成员国之间的教育研究出现的分歧问题。欧盟的工作报告于2002年首次提出了“核心能力”概念,2006年之后提出的核心素养方案成为了欧盟各成员国引领本国终身学习和教育与培训改革的参照体系。
“素养”主要指的是一个人的外在形象、内在品质、知识水平与解决问题的能力等方面,它既包含了一个人的外在,也囊括了内涵。随着社会的发展,它的定义范围还在继续扩大。“经合组织”的DeSeCo项目认为,“素养”是一个动态的、整合的概念。它是基于行动和情境导向应对复杂环境要求成功开展工作的能力,比知识、技能的意义更加宽泛。“核心素养”英文名称为:Key Competencies,是指个体适应未来社会生活和个人终身发展所具备的、关键的也是必要的素养。
我国的课程改革已经发展到了一定的阶段,核心素养的提出正是对我国教育改革的进一步改革和深化。我国的核心素养定义为:学生在接受相应学段的教育过程中,逐步形成的适应个人终身发展和社会发展需要的必备品格与关键能力。我国核心素养体系共有九个一级指标和18个二级指标,既符合我国的价值观教育,也体现了“立德树人”的基本要求,是对于我国“要培养什么样的人”的具体回答。具体划分如下表所示:
教育部在组织专家制定我国核心素养体系的同时,也召集了各学科专家制定新的课程标准,并建构了各学科的学科核心素养。化学是一门既有实用性又具备创造性的学科,在当今社会无处不在,如资源的开发利用、生活生产与科学技术、环境的监测与保护等等,这就需要学生适应社会发展具备一定的化学价值观、化学伦理道德观、可持续发展观以及利用化学知识解决一定问题的能力和技术。而化学学科核心素养指的是具备化学学科特点和本质的,学生通过学习化学过程中所形成的解决实际问题所必需的、关键的素养。学生通过化学课程的学习能得到什么?化学课程如何达到培养“全面发展的人”的目的?化学学科核心素养主要就是对这两个问题的回答。
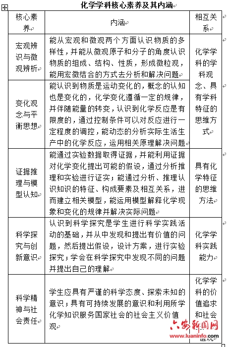
化学学科核心素养共包含了五个方面:宏观辨识与微观探析、变化观念与平衡思想、证据推理与模型认知、实验探究与创新意识、科学精神与社会责任。其中,“宏观辨识与微观探析、变化观念与平衡思想”既是化学学科观念,又是化学特征的思维视角和方式,“证据推理与模型认知”是化学特征的思维方法,“科学探究与创新意识”是化学学科实践能力,“科学精神与社会责任”是化学学科的价值追求和化学课程对学生价值观发展的贡献。化学学科核心素养及其内涵见下表:
明确化学学科核心素养的内涵与构成是一线教师进行核心素养培养的前提,它和核心素养是部分与整体的关系,这个整体是大于所有部分之和的。因此,培养了学生的化学学科核心素养并不意味着培养了整体的核心素养。化学学科核心素养应为整体的素养做出本学科应有的贡献,这也是其他学科所无法替代的。以化学知识、化学思维、化学观念为基础形成的具有学科本质特征的化学学科核心素养,是确定化学课程标准和评价标准的依据和导向,是化学教师进行教学的指挥棒。
(课题名称:基于学生核心素养培育的高中化学教学改革研究。课题编号是JK17065。)
(张修胜老师编校)
