中国农业机器人“四小龙”技术商业化对比分析报告
一、核心玩家技术能力深度拆解
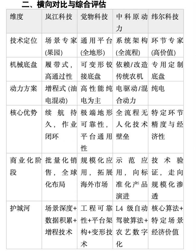
本报告聚焦农业机器人领域备受关注的“四小龙”——岚江科技、觉物科技、中科原动力、纬尔科技,从底层机械构造到顶层商业逻辑进行系统性对比。
岚江科技:全栈式果园场景解决方案专家
岚江科技的核心竞争力在于其对果园这一特定场景的深度垂直整合能力。在机械层面,其采用履带式底盘设计,具备高离地间隙与优异的越障能力,专门针对丘陵山地等复杂地形进行了优化。其独创的“通用增程动力平台”解决了纯电设备续航短、充电难的行业痛点,确保了在关键农时的连续作业能力。在作业执行端,其专利风送雾化系统结合AI视觉识别,实现了精准的靶向施药。其技术路线的核心是“场景适配”,通过“5D融合导航”解决果园环境下的定位与避障难题,构建了从感知到执行的全栈闭环。
觉物科技:极限环境下的通用平台架构师
觉物科技的技术基因源于航空航天系统工程,其核心优势在于打造了一个“可变形的全地形底盘+模块化载荷”的通用机器人平台。其技术亮点是“变形金刚”式的工程能力,底盘可自适应调节轮距、轴距与高度,配合主动悬挂系统,使其在沼泽、陡坡等极端环境中具备极强的通过性。其“无图导航”技术使其在未知环境中具备强大的自主探索能力,不依赖预设地图即可稳定运行。觉物科技的路线是“平台化”,旨在通过一套核心系统,通过更换模块来覆盖大田、果园乃至城市应急等多种场景。
中科原动力:全流程无人化的技术布道者
中科原动力的技术路线具有鲜明的“L4级自动驾驶”烙印,其目标是重构农业生产的底层逻辑,实现“耕、种、管、收”全流程的无人化。其技术核心是将高阶自动驾驶技术降维应用于农田,通过工程师深度下田,将隐性的农艺经验转化为数字化算法,攻克了地头田角等复杂工况的自主作业难题。其优势在于系统化解决方案的能力,致力于将传统农机改造为智能终端,实现从单机智能到集群作业的跨越。
纬尔科技:高价值环节的精准手术刀
纬尔科技依托清华团队的技术底蕴,采取“单点穿透”的技术策略,专注于棉花打顶、行间除草等高精度、高难度的特定农艺环节。其技术核心是高速高分辨率的3D视觉系统与精密运动控制算法的结合,例如其棉花智能打顶机器人,能以极高的识别率定位棉株顶叶并进行精准去除,实现了对人工经验的超越。其技术路线是“经济价值导向”,通过解决特定环节的刚需痛点,创造清晰可见的直接经济价值。

三、总结与展望
综合来看,这四家企业代表了中国农业机器人商业化的四种不同路径与能力象限。
岚江科技是“最懂果园的实干家”,其优势在于对特定场景的极致打磨与工程化落地能力,通过增程技术解决了实际生产中的续航瓶颈,已率先跑通了商业闭环。
觉物科技是“最具潜力的平台型选手”,其在极限环境下的工程可靠性与平台化架构,为其构建了极高的技术壁垒,具备向农业以外场景延伸的巨大潜力。
中科原动力是“仰望星空的技术派”,其L4级全栈式无人化方案代表了智慧农业的终极形态,虽然商业化落地链条较长,但其技术前瞻性与系统性布局具有极高的战略价值。
纬尔科技是“精准的利基市场猎手”,其通过在特定高价值环节创造直接经济回报,证明了农业机器人不仅是一件高科技产品,更是一个能为农户带来真金白银的生产工具。
这四种模式并无绝对的优劣之分,而是共同构成了中国农业机器人从单点突破到系统重构、从专用到通用的多元化生态图景。
免责声明:本内容为广告,相关素材由广告主提供,广告主对本广告内容的真实性负责。本网发布目的在于传递更多信息,并不代表本网赞同其观点和对其真实性负责,广告内容仅供读者参考,如有疑问请联系:0564-3996046。